- PURPOSE
To be effectively kept and handle the Internal Soft records and to run smoothly software and hardware systems of the whole Company.
- REFERENCES
C-PR-01-001 OA Department
C-PR-02-001 MED Department
C-PR-03-001 ENG Department
C-PR-041-001 OA Service Department
C-PR-042-001 MED Service Department
C-PR-043-001 ENG Service Department
C-PR-05(HR)-001 HR Department
C-PR-05(Admin)-001 Admin Department
C-PR-07-001/2/3/4/5 Logistic Department
C-PR-08-001 Tender Department
C-PR-09-001 Rental Department
C-PR-10-001/2 Business Development Department
C-PR-11-001 Data Analyst Department
- DEFINITIONS
CEO = Chief Executive Officer
IT = Information Technology
SWOT = Strengths, Weaknesses, Opportunities and Threats
OA = Office Automation
MED = Medical
ENG = Engineering
HR = Human Resource
LAN = Local Area Network
WAN = Wide Area Network
DHCP = Dynamic Host Configuration Protocol
OS = Operating System
CCTV = Closed-circuit Television
CSMO = Chief Sales and Marketing Officer
- Responsibility
IT Technicians take the responsibility for overall management for IT activities and cooperate with other departments.
.
![]()
![]()
![]()
- Scope of Work
5.1 Plan
5.1.1 Quarterly SWOT Analysis for our IT System.
5.2 Do
5.2.1 IT System Support
5.2.1.1 IT Service Process
5.2.1.2 Server Maintenance and data backup
5.2.1.3 Maintenance of SAP System and Report creating
5.2.1.4 IT Budget Management
5.2.1.5 Internal network and IT issues
5.2.1.6 Network Plan and Network Design
5.2.1.7 IT Training and knowledge sharing
5.2.1.8 IT Security
5.2.2 Researching and reporting for more profitable related IT.
5.2.3 Analyzing what causes delays and dependencies in the process.
5.3 Check
5.3.1 Check Maintenance Item after service.
5.3.2 Backup Status (Success or not).
5.3.3 Storage requirement.
5.3.4 Software licence subscription upgrade.
5.3.5 Protection software and device.
5.4 Action
5.4.1 Retrieving the causes of issues & Re-plan or adjust the plan.


- Detailed Procedure
6.1 Plan
6.1.1 Quarterly SWOT Analysis for our IT System
The following points will be done quarterly swot analysis.
- Server Infrastructure
- Business Solution Software
6.2 Do
6.2.1 IT System Support
6.2.1.1 IT Service Process
- Phone and Communication App Service
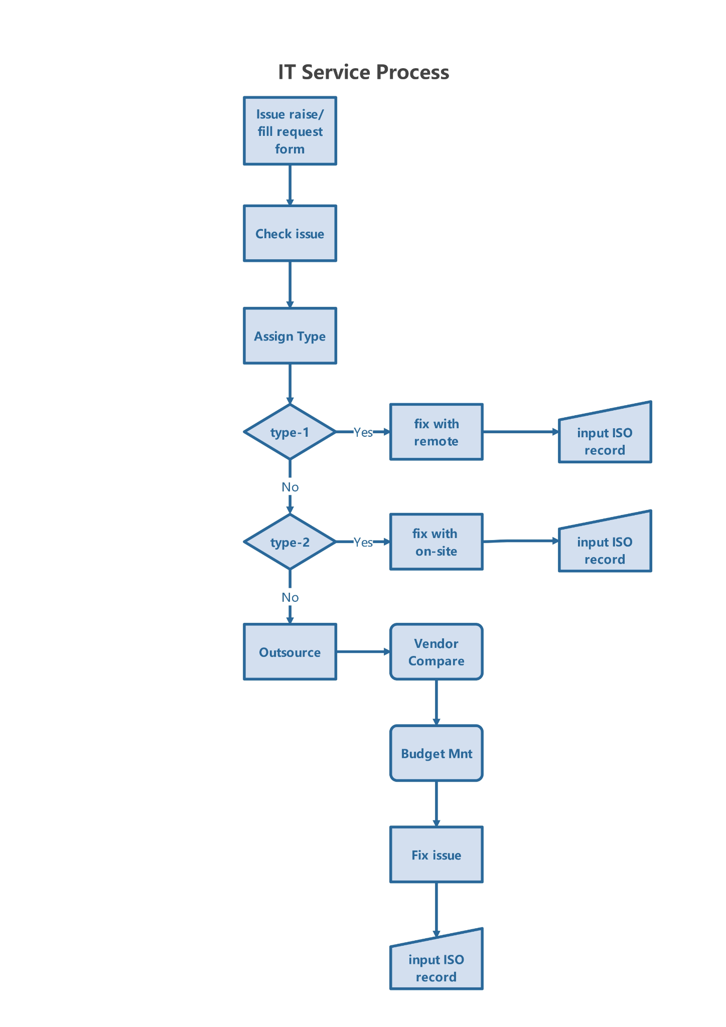
Every employee can get IT Services by Phone, Viber chat and email. Before getting IT Services, employees need to apply with google form. After that IT Department will get Service Record Form(C-RE-00(IT)-001). If IT team receives a user request, IT team will start the service process and decide the service type (Remote Service Type and Personal Service Type) depending on the error symptom.
- Remote service
IT Technicians can fix user’s issues by using remote software (Eg – Team viewer, Any Desk, etc.…). Assigned Technician will start service via remote and then check and implement the requested error. After fixing a user’s issue, an IT technician must check and modify user information, service error type, solution and remark in Service Record Form(C-RE-00(IT)-001).
- Personal Service (On-site)
If IT Technicians can’t fix a user’s issue from a remote, that should be a user site to fix requested service. Assigned IT Technician will go servicing, after that service, if it’s computer hardware issues technician will record in the Computer/Server Maintenance Record (C-RE-00(IT)-004).
IT Service Process Policy
- Service will be provided only after filling out the request form.
- The IT dept will determine the type of issue and how to provide service.
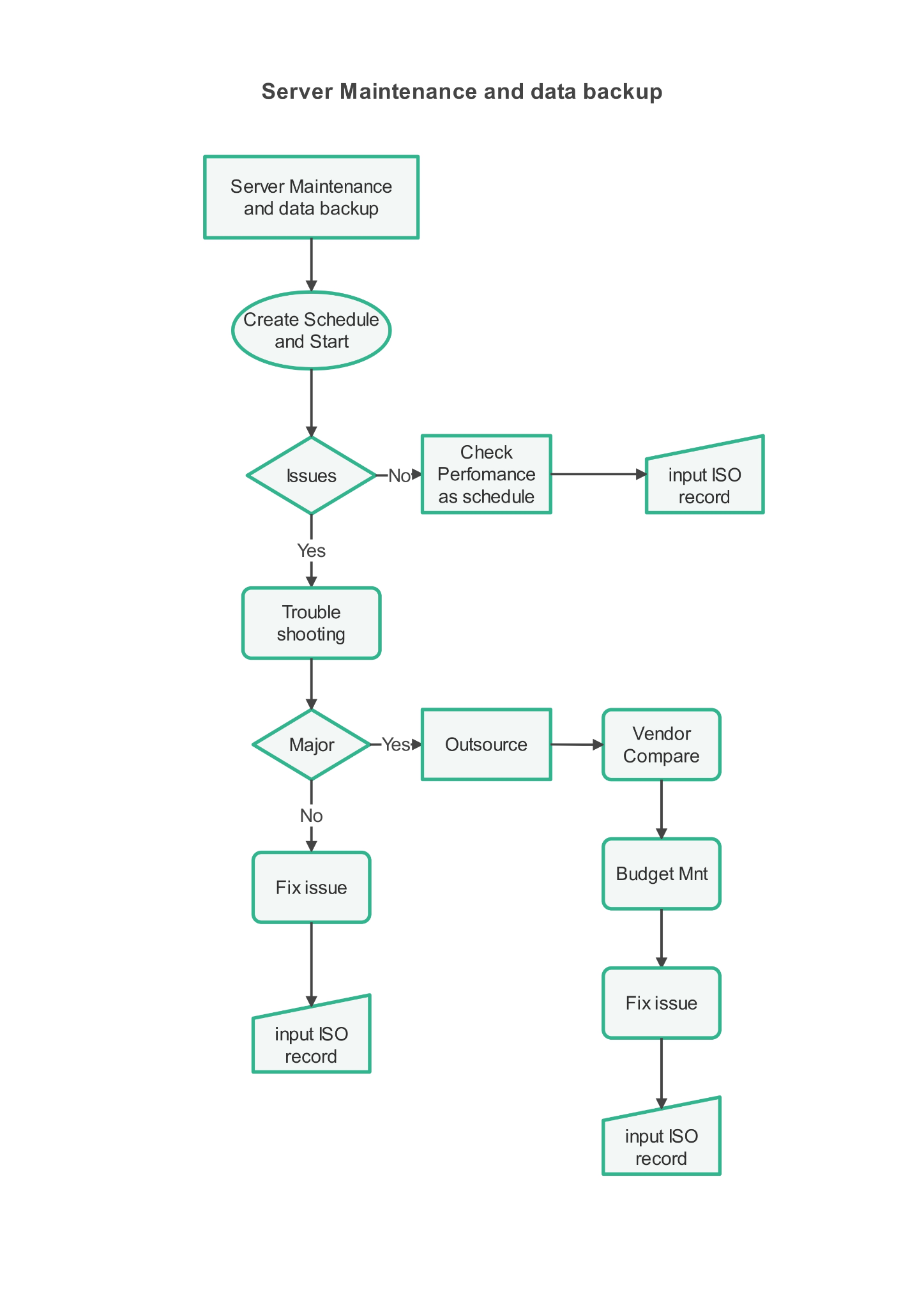
6.2.1.2 Server Maintenance and data backup
IT team will do as follow :
- Installing, Troubleshooting, Repairing and Upgrading Servers and Desktop Computers.
- Troubleshooting various software, hardware and network problems
- Installation and configuration of email software, troubleshooting problems and Training to users and taking care of online technical support.
- Troubleshooting of LAN/ WAN/ DHCP/ Print Servers and network problems
- Windows OS and Wireless Network troubleshooting.
- Maintaining and troubleshooting of office equipment (projector, copier etc.)
Server Maintenance policy
- Hardware Inspection: Specify the frequency and procedures for physically inspecting servers to identify any hardware issues or signs of wear and tear.
- Testing Procedures: Include guidelines for testing servers after maintenance to verify that all systems are functioning correctly and there are no unexpected issues.
- Monitoring and Reporting: Implement server monitoring tools to proactively detect issues and generate regular reports on server health and performance.
- Security Measures: Incorporate security best practices to protect servers from unauthorized access and potential vulnerabilities.
Data backup policy
- Data Classification: Categorize data based on its criticality and importance to the organization. Determine the frequency and type of backups required for each data category.
- Backup Schedule: Define the backup frequency (e.g., daily, weekly, monthly) based on the data classification and the organization’s Recovery Point Objective (RPO) requirements.
- Testing and Verification: Establish procedures for regularly testing and verifying the integrity and recoverability of backup data to ensure that backups are usable in case of data restoration.
- Maintenance of Server/Computer
IT team handles and arrange the required repair and maintenance for the requested section and record in Computer /Server Maintenance Record (C-RE-00(IT)-004).
- Data Backup Process
Every Morning, IT team collects the back-up data of the previous day and records Data Received for Back-up Register (C-RE-00(IT)-002). All the received data must be stored and back-up in each related file/folder of SAP System as Data Backup Policy (C-PO-00(IT)-001)
6.2.1.3 Maintenance of SAP System and Reporting
- SAP Administration
IT team and the related department get user training from SAP System providers. For each department, IT team creates user rights and procedure modules at SAP software. If software error arises, the root cause of error, the solution of error and preventive action for not recurring by coordination with system provider. All the errors and work activities are recorded in SAP system’s History Record (Software).
- Reporting
The report was prepared at hana studio at the request of the relevant departments.
The prepared reports are as follows:
1.Financial Report
2.Sales Report
3.PO Report
4.Administration Report
5.Service Report
6.Sales Analysis Report
7.Business Analysis Report
6.2.1.4 IT Budget Management
As per the requested IT accessories items with (Admin requisition form), IT Team need to compare supplier and request the quotation from selected supplier and then potential supplier detail information need to submit to concerned department head and CEO. After getting approval, IT team implements the approved activities (Purchase ordering, billing, items receiving and installation/replacement) at the department.
IT Budget Management Policy
- Cost Management: Implement measures to control and reduce costs where possible, such as negotiating vendor contracts, exploring cost-effective solutions, and optimizing resource utilization.
- Budget Tracking and Reporting: Define the process for regularly tracking and reporting on IT spending. Provide clear and transparent financial reports to IT and organizational leadership.
6.2.1.5 Internal network and IT issues
- Email Service
For a new email account creating and changing address name, the IT department will do it only with the request of the related Dept Head or HR manager.
Under Internal network and IT issues, IT team manages all the computers and related devices, networks, IT devices, Digital Monitoring system (CCTV) and others. Each Department or person inform the service requirement to IT team by Admin Requisition form (Admin Form) and IT provides the required services timely and recorded in the service register. IT team needs to check the CCTV system weekly (CCTV checklist C-RE-00(IT)-004) if it is good or not and to make data backup monthly. IT team takes proper actions if the internet connection is a failure/Error.
6.2.1.6 Network Plan and Network Design
-
- Network Design of Department/branches.
- Plans, designs, and implements and administers user networks for organisation.
- Backup/restore and troubleshooting the network and server infrastructure.
6.2.1.7 IT Training and knowledge sharing
The IT Team prepares the training and knowledge sharing plan and trains all users.
-
- Firewall Administrator implements the configuration, administration and monitoring of the firewall System.
- Firewall shall be configured to block all unused ports, limit administrative access to IP address’ or Subnets assigned.
- The firewall will produce a log file which will track all activities of the firewall.
- Firewall administrator will save all firewall log files in defined location and will back up at file server.
- Firewall administrator will check the firewall status with System Administrator Daily Check List and remark abnormal access and report to admin manager and CEO if need.
- Firewall administrator will file the configuration of Firewall system.
- Administrator will set Pre-shared key at least 8 character with complex.
- Administrator will file the configuration of Address filtering of all wireless access points with Firewall Configuration.
Virus Prevention, Detection and Removal Process
-
- IT Section have to review antivirus software for IT system yearly and then IT will install and configure this antivirus software in all servers, workstations and laptops.
- IT Section have to monitor virus information daily.
- IT Section have to updates antivirus definition daily.
- IT Section have to scan virus and removal off-line by Administrator Daily Checklist.
5.2.2 Researching and reporting for more profitable related IT.
Researching new application and ways for operation smoother than current. It’s included data analysis tools and project management tools. Choose the vendor for more profitablity (hardware quality, service, price)
6.2.3 Analyzing what causes delays and dependencies in the process.
Analyzing delays in operations related to IT and identifying problems that cause difficulties in other IT processes.
6.3 Check
6.3.1 Check Maintainence Item after service
After maintenance, checking and measuring device performance. if required, fix it again.
6.3.2 Backup Status (Success or not)
Regularly checking the status of file servers and records ( at server) after backup.
6.3.3 Storage requirement
Checking whether the storage capacity of internal file servers is sufficient
6.3.4 Software license subscription upgrade
Checking the status of the remaining expiration date subscribed software licenses
6.3.5 Protection software and device
Regularly check that antivirus and firewall devices are working properly.
6.4 Action
6.4.1 Retrieving the causes of issues & Re-plan or adjust the plan.
Analysing delays in operations related to IT and identifying problems that cause difficulties in other IT processes. Reporting to the Decision maker and replan or adjust the plan.
- Reference Documents and Records
| Document Title | Code |
|---|---|
| IT Service Request Form | Google Form |
| Service Record Form | C-RE-00(IT)-001 |
| Back-up Register | C-RE-00(IT)-002 |
| CCTV checklist | C-RE-00(IT)-003 |
| Computer/Server Maintenance Record | C-RE-00(IT)-004 |
- Summary Of Amendments
| Issue Level | Date | Text Affected |
|---|---|---|
| Prepared By | Checked By
Chief Operation Officer |
Approved By
Chief Executive Officer |
|---|---|---|
| ……. / ……. / …….. | ……. / ……. / …….. | ……. / ……. / …….. |
Remarks:
- Use this document only, if it is stamped with the Blue One (Controlled Copy Stamp).
- No part of this procedure may be reproduced in any form by print, photocopy, microfilm or any other means wholly or partially, or disclosed to any person outside Concordia International Co., Ltd without written permission.
- This Document is authorised by the Chief Executive Officer, and any change thereof can only be made with his approval.